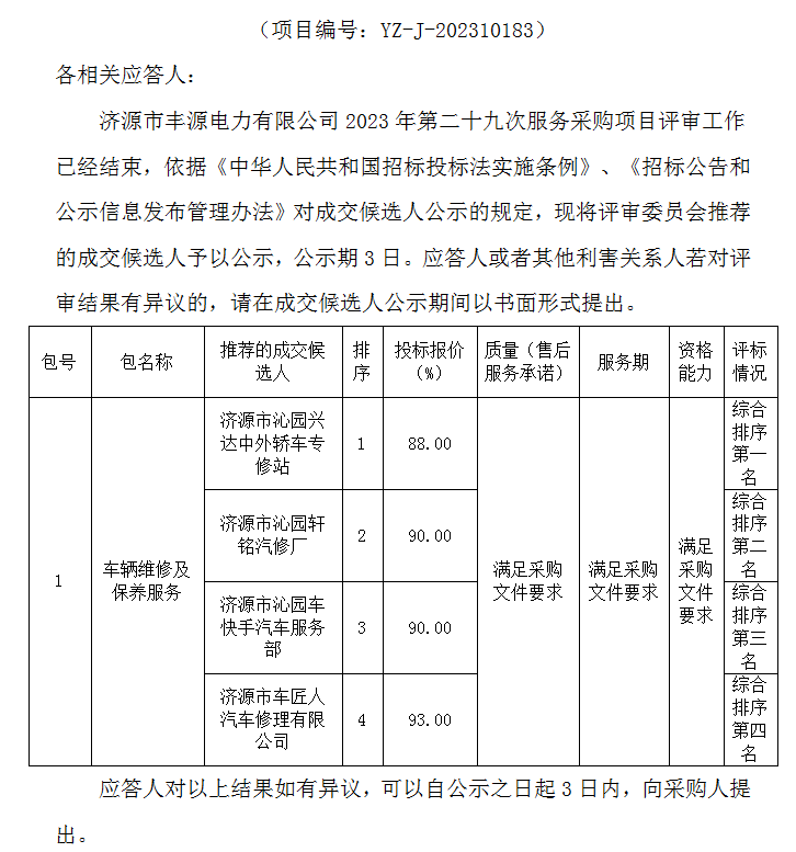
乐动(中国)市丰源电力有限公司2023年第二十九次服务采购项目推荐的成交候选人公示
- 发布时间:2023-11-08
- 发布者: yzzbgs
- 来源: 本站
- 阅读量:180

根据招标投标法及相关法规规定,应答人和直接参与并且与招投标活动有着直接利害关系的当事人有异议的,有权依法进行异议,提出异议时应注意以下事项:
1.异议必须在成交结果公示结束前以书面形式提出。
2.应当提交异议书,并包括下列内容:
(1)异议人的名称、地址、联系人及有效联系方式;
(2)被异议人的名称;
(3)异议事项的基本事实;
(4)有效线索和相关证明材料。
3.异议人为法人的,异议书必须由其法定代表人或者授权代表签字并加盖公章,同时还需提交授权委托书;异议人为个人的,异议书必须由异议人本人签字,并附有效身份证明,由本人提交。
4.下列异议将不予接收:
(1)在成交结果公示结束后提出的;
(2)异议人不能证明是所异议招标投标活动的应答人和直接参与并且与招投标活动有着直接利害关系的当事人;
(3)异议事项不具体,且未提供有效线索,难以查证的;
(4)对异议事项已经答复,且异议人没有提出新的证据的。
5.异议人不得以异议为名排挤竞争对手,进行虚假、恶意异议,阻碍招标投标活动的正常进行。
采 购 人:乐动(中国)市丰源电力有限公司
联系方式:0391-6632718
代理机构:ld平台首页
联系方式:0391-5593166/6636766
邮箱:gwkjxm2022@163.com
ld平台首页
2023年11月08日


ld平台首页
公司概况
最新动态
招标信息
公司资质
政策规定
联系我们
0391-6631223 手机:15660106770
yzzbgs@163.com 联系人:代林娜
河南省乐动(中国)市科教街99号(乐动(中国)智汇城研发展示中心B座第13、14层)

